

黄宾虹(1865-1955)
松筠高阁图
壬辰(1952 年)作
设色纸本 镜心
92.5×44.5 cm
著录:
1.《黄宾虹画集》,第22页,上海书画出版社,1996年版。
2.《黄宾虹题画墨迹》,第69页,图一0四,上海人民美术出版社,1996年版。
3.《中国画报》,1996年8月第一期。
4.《中国名画家全集—黄宾虹》,第77页,河北教育出版社,2000年版。
5.《黄宾虹》,第77页,台湾艺术家出版社,2001年版。
6.《传统与创新——二十世纪中国绘画》,第12页,台北国父纪念馆,2004年版。
7.《黄宾虹书画专集》,第187页,人民美术出版社,2009年版。
8.《艺苑掇英·名家名作·黄宾虹·山水》,第4页,河南美术出版社,2013年版。
9.《虹叟书画集· 纪念黄宾虹诞辰一百五十周年》,图322,浙江人民美术出版社,2014年版。
展览:“ 传统与创新——二十世纪中国绘画”,台北国父纪念馆,2004年3月。
20世纪50-70年代的澳门,随着抗战的胜利,大批的诗人、画家、学者、教授的回归,中国传统文化广为继承和发扬。这些文化名人经常与原居住澳门的文人墨客进行雅集唱和,其中有来自香港的王怀冰、吴肇钟、潘小盘等;澳门本土的如缪君侣、邓剑寒、何斗灿、吴鸣等。此中吴鸣筑室松山,号挹翠阁,为一时文化交流之盛地。而在这之前,吴鸣就多与本地和内地文化艺术名家多有往来。
吴鸣,生于1902年,字仲鸣,别署挹翠阁主人,广东新会人。他是澳门的知名西医,颇有医声,且吴鸣善画,可以说诗画俱工。民国初年,黄居素任香山县长时,吴鸣担任香山县卫生局局长,这种行政上的关系使他们往来更加密切。

挹翠阁斋号由黄宾虹题写
自1907年开始,黄宾虹便与广东结下不解之缘。邓实、黄节、蔡守、潘飞声、高剑父、高奇峰、王云五、邓尔雅等皆为黄宾虹之友。1946年,由黄宾虹学生,任神州国光社总经理黄居素的引荐,吴鸣认识了黄宾虹,黄居素也写信给黄宾虹,请他为吴鸣作画,这也是黄宾虹给吴鸣画的第一幅画,即《挹翠阁图》。此图见于1961年5月香港出版的《黄宾虹先生画集》。此时,黄宾虹亦写信给吴鸣,谈论艺术,这封信仍然留存世间,但只是残件,见荣宝斋出版的《黄宾虹书信墨迹》,内容节录如下:
再者,吴渔山《三巴集》诗中言澳门海边山景颇佳。尊筑松下清斋,闷藏名画。暇中得以简笔勾勒林峦泉石房宇结构寄示,拙笔当为图,以作纪念,幸勿见却....
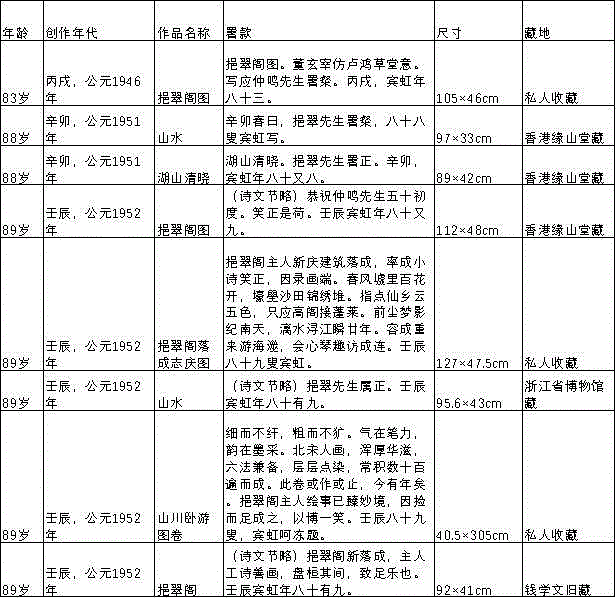
吴鸣属于上述圈中“晚辈”,后来居上,成为这一群体之中坚力量。而后,黄宾虹与吴鸣一直保持着密切的联系,无论是鸿雁传书,或是久别相逢,其纽带无非是吴鸣对黄宾虹绘画艺术的推崇和热爱。据统计,黄宾虹为吴鸣先后画了大约40余幅,“都是很精到的”,就目前所知的,其中题写赠“挹翠”主人或以“挹翠阁”为内容或主题的作品统计见下表:



从简表中可以看出,黄宾虹为吴鸣所作以“挹翠阁”为主题绘画作品大多成于壬辰年,即1952年,其中原因有二:首先是吴鸣“五十初度”,且新“挹翠阁”的建成,对于吴鸣来说应该是喜事连连,与他经常保持书信和艺术交流的黄宾虹予以志喜应该是情理之中的事情。在表格中香港缘山堂所藏黄宾虹1952年赠吴鸣的《挹翠阁图》黄宾虹自题七言诗两首,而另外三张,浙江博物馆所藏《山水》、私人收藏的《挹翠阁志庆图》(2017年秋季嘉德香港拍出)、钱学文旧藏本幅《挹翠阁》皆有黄宾虹自题长诗。黄宾虹在画面上自题画论常有,题自作诗不常有,这也说明了他对吴鸣的情谊和重视。

黄宾虹1952年作《挹翠阁落成志庆图》
嘉德香港,2018年春,成交价4163万


其次,1952年对于黄宾虹的创作来说确实是一个伟大的时期。1948年到1951年前后,黄宾虹延续“阴面山之变”,也就是黑密厚重的风格,这几年黄宾虹眼疾并未有大碍。到1952年,他一侧眼睛完全失明,另一侧模糊不清,有人认为,这或许是他创作的低潮期,但有意思的是,黄宾虹在1952年创作的数量惊人,可以说是其一生创作作品最多的年份,这是对失明威胁的抗争。以本幅《挹翠阁》来看,黄宾虹在此图上的热情处于完全激发的状态,富于金石气的墨线如游龙般纵横驰骋,长短不一,浓淡各异,虽以枯墨为主,但依然保持绚烂的、五彩纷呈的墨色,不加水调的赭石甚至直接涂在画面上进行渲染,更加凸显了一种不屈不挠的、凌厉粗犷的豪迈之气。有学者认为“这时的笔墨已不是画中的笔墨,是黄宾虹心灵中图腾的升华,是一种符号化了的表阐,超越自我,超越生命、灵魂”,这个时期被称为“壬辰之变”,这场生理的磨难之于黄宾虹,犹如眼疾与幻觉之于西班牙画家戈雅、谵妄症之于凡·高和达利一样,必将成了一个永恒的美学事件,这也是黄宾虹之所以伟大的见证。

《松筠高阁》局部
需要特别指出的是,相对于1952年其他“挹翠阁”画作略有不同的是,本幅画作以渴笔枯墨见长。其中缘由,在1951年黄宾虹《与吴鸣书》中,或可知一二。信中黄宾虹写道:“仲鸣先生道席:前荷手书,属为拙笔渴墨山水虫鸟诸作,正待完工彙寄,因北京特约国会,敦促于月之十三离杭北行,将有数旬逗留,即行返航,奉缴画件。命寄摄照附函,尘容俗状可笑。祗候台绥。宾虹拜上。十月二十八日。”信中所言“属为拙笔渴墨山水虫鸟诸作”,我们不能确定本幅画作是否是黄宾虹为吴鸣请求所作,对于有多幅黄宾虹画作的吴鸣来说,我们更希望的是,命题求“渴墨山水”是吴鸣作为一个欣赏者对黄宾虹更多的理解,更高的追求所在。

《松筠高阁》局部
本幅《挹翠阁》后来归黄居素的女婿钱学文所有。有学者研究表明,钱学文在20世纪60年代也是医生,工资很高。当时吴鸣想买公寓,手里的黄宾虹画作陆续为钱学文买去。1996年,安徽省邮资票品局、黄山市人民政府、歙县人民政府、歙县集邮公司发行《黄宾虹作品选》特种纪年邮票册,有七张黄宾虹作品入选,本幅《挹翠阁》在列;2000年,钱学文先生出于对黄宾虹的敬仰,意于西湖之滨立黄宾虹铜像,为筹措资金钱学文先生捐出此作,从这个意义上讲,本件《挹翠阁》所承载的文化和艺术价值无疑又非常巨大的。

1996年,安徽省发行《黄宾虹作品选》特种纪年邮票册,本幅《松筠高阁》在列
- The End -

中国嘉德2018秋季拍卖会
预展 Preview
11/17-11/19
北京国际饭店会议中心
拍卖 Auctions
11/20-11/24
嘉德艺术中心


已展示全部
更多功能等你开启...


