前情提要:中间读书会1:张蔷《绘画新潮》 回顾|重访鲜活的书写现场


3月14日的第三期读书会将以张少侠与李小山合著的《中国现代绘画史》作为主要材料。1986年,本书作者在出版说明中曾兴奋地宣示道:“第一部中国现代绘画史出版了!”
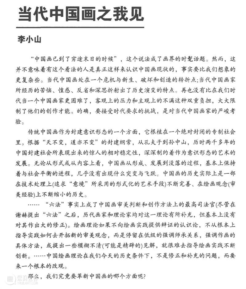
作者之一张少侠文革结束后在南京艺术学院师从美术史泰斗刘汝醴教授。他研究生期间就曾撰写《欧洲美术史》教材,之后从事工艺美术史的研究与编撰工作。1986年,他与当时尚在南京艺术学院就读的李小山发表了《中国现代绘画史》专著。前一年,李小山就曾在《江苏画刊》发表《当代中国画之我见》一文。该文引起艺术圈的震动,引发了关于中国画前途和命运的大讨论。

李小山《当代中国画之我见》部分内容
张少侠对西方美术历史熟稔,而李小山又扛起了反传统的旗帜。二人的合作成果当然是他们在当时经历和判断的体现。“现代”一词既指向了时间上的晚近阶段,又指向现代性独有的价值取向。我们前两期读书会的书籍都将关注的时间段落在八九十年代,而《中国现代绘画史》则将中国现代绘画的开端定于五四运动前后:“现代绘画在中国的产生,主要的是以大量西方绘画被介绍进来,一批艺术青年争相出国留学、努力探索使艺术符合社会潮流的门径为标志。”

《中国现代绘画史》封面
因此,他们作出了这样的判断:“传统绘画无可怀疑地属于旧的文化体系,它不可能适应时代精神的革新要求。”画家亦基本上可以被归入两种大的类型:“开拓型”和“延续型”。
开拓的方向即所谓“现代”,新潮刚刚兴起,开拓型艺术家需要更为广阔的空间和舞台。而延续型的艺术家则依然坚守者传统,这虽然值得同情,但却无法成为时代精神之歌里的强音。对本书的阅读,目标就是去辨明当时具体的历史情境下艺术家、艺术理论研究者的思考线索。
两位作者重点讨论绘画如何革新以及新的标准如何被建立的问题,在此研究过程中,艺术史的“西方话语”萦绕着,犹如幽灵一般。另一方面,共和国之后的文化政策、运动又深刻改变了艺术的面貌,而为政治服务的艺术又是如何成为了变革的基础呢?对传统的反叛,是否需要借用“他山之石”呢?在新潮之中的近距离观察者又是如何辨析传统与现代、如何构建我们民族自身的现代价值呢?

“巨浪与余音”展章节“写生第二自然”展出的书籍
本书亦陈列于“巨浪与余音”展厅三层关于历史书写的文献柜中。本期读书会,我们将阅读这本新潮之中诞生的“新潮史前史”,从艺术的角度串联起中国现代化转变的整个20世纪内的种种历史瞬间。

AP Project(艺术家研究出版计划)致力于创建一个面向研究型艺术家或艺术项目,进行文献出版、视觉展陈及作品收藏的平台,内容涵盖当代艺术家的研究与艺术实践,展陈研究与设计,艺术史中的出版物、艺术家写作、杂志、报刊、艺术家书籍。我们希望可以通过邀请艺术家进行创作,以不局限于出版物本身的展陈方式,通过实践,为推动研究视觉文化语言的研究。
同时“Artist Publishing Project”(AP Project)在意大利注册出版品牌,继续推进研究型项目。
撰文:张理耕
编辑排版:孙杲睿
正在展出:
欢迎订阅 YouTube 线上讲座回放
Subscribe to Our Online Talks Replay


已展示全部
更多功能等你开启...




