点击蓝字 关注我们
教育戏剧的反思:特性、嬗变及本土化争议
洪瑞祥
内容摘要:教育戏剧源于西方,当前中国学者对其的理解和使用还存在一定混乱与争议。梳理和反思教育戏剧有利于本土相关研究的发展。教育戏剧的特性主要体现在戏剧结构的融入、主客体与环境的融合,以及群体实践的强调三方面;其嬗变主要经历实践的尝试、经验的抽象、实践的普及、理论的升华和理论的新探索五个阶段。教育戏剧在我国本土化过程中存在的争议主要体现在教育戏剧与戏剧教育概念的模糊,以及对英文原文Educational Drama和Drama in Education的不同理解。在中国语境下,教育戏剧和戏剧教育是“同源相交”的关系,Drama in Education和Educational Drama分别指狭义和广义的教育戏剧,前者是后者的核心和基础。未来,教育戏剧应当从关注戏剧在教育中的工具作用转向通过戏剧视角对教育进行重构。
关键词:教育戏剧 特性 发展脉络 本土化 争议
中图分类号:J80 文献标识码:A
文章编号:0257-943X(2023)03-0001-11

洪瑞祥,清华大学教育学博士,国家教育行政学院讲师,哈佛大学访问学者。中央戏剧学院戏剧教育系外聘教师,北京团市委高校学生社团发展指导中心兼职研究员,国际创造性艺术教育与治疗协会(IACAET)理事,国际职业生涯规划师(GCDF),国际汉语教师(TCSL)。研究兴趣为价值教育、艺术教育、教育戏剧、比较教育、文化遗产教育等,发表SSCI、CSSCI论文多篇,主持参与国家级、省部级、司局级课题等多项,获国家社科基金后期资助暨优秀博士论文出版项目资助,获第五届全国教育实证研究优秀学位论文奖、中国戏剧教育“金面具”教研成果奖等荣誉。
教育戏剧强调“戏中学”,发展到今天,它已成为整合了游戏教育、项目化教育、情境教育、体验教育、剧场教育、互动式学习等为一体的融合式教育新形态。[1]教育戏剧起源于20世纪初的欧美国家,七八十年代开始传入我国港台地区,21世纪后开始在内地(大陆)发展起来。尽管教育戏剧在我国已有数十年的发展,但因其是舶来品,又有跨学科特点,不同学科背景的学者都进行过介绍和阐释,这就导致理解和使用它的过程中存在一定的混乱争议。探索教育戏剧的特性,厘清教育戏剧的嬗变历程,澄清教育戏剧使用过程中存在的争议对本土相关研究的发展有着重要意义。
一、 教育戏剧的特性
虽然教育戏剧的定义存在多种取向和分类,但人们对其中的主客介三体是达成共识的,即教育者(主体)通过戏剧化的实践活动(介体)对教育对象(客体)进行教育。无论是学习模式还是戏剧形式,教育戏剧的本质都是教育。这种教育不是孤立的,而是强调参与者与指导者、道具、戏剧群体等环境元素的互动;不是纯感性的,而是强调教育过程中感性与理性的相互促进;不是无计划、放任自流的,而是强调指导者的引导、可控和结构化;不是传统灌输式的,而是强调在实践中学习,关注学生的自主与实践,有工作坊的性质。
教育戏剧在教育中的独特性主要体现在三方面:一是戏剧结构的融入。教育戏剧是以戏剧的结构来进行的,所谓戏剧的结构就是对动作中的人(man in action)进行秩序安排的过程,即对人的行动表现进行符合逻辑的安排。这里的“人的行动表现”不仅指人的身体动作,也指人的心理、思想和动机。[12]二是教育主客体与教育环境的融合。虽然教育戏剧关注的核心是人的行动表现,但这种关注不是孤立的,而是将人的行动放在一个整体的环境之下,强调教育主客体与环境各元素之间的互动,教育戏剧的参与者同时也是观察者,他们对群体或个体所做出的反应或对事件的判断是整个戏剧活动所关注的。三是强调群体的实践。通过戏剧来学习本身就是一种把抽象知识具体化,把理论知识实践化的过程。教育戏剧强调的是以群体为单位的实践,而不是以个体为单位。
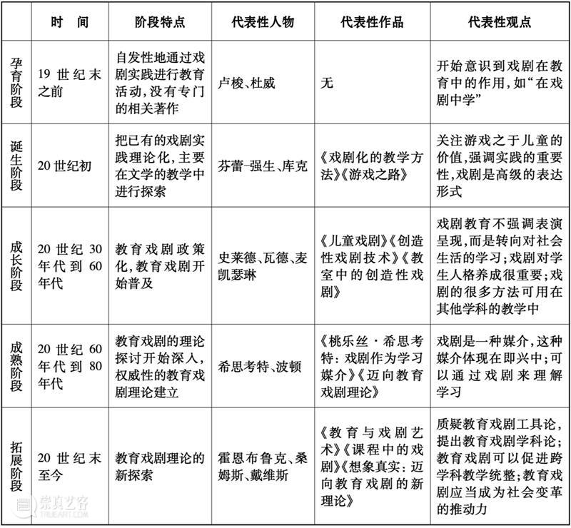
二、 教育戏剧的嬗变
教育戏剧是在实践中构建的。人们在实践的尝试中不断积累经验,把经验理论化,并继续推广实践,实践与理论相互促进,不断拓展前进。
将戏剧作为教育媒介和工具应用于学校教育的实践很早就存在于人类的教育活动中。在古希腊时期,人们就已经开始通过表演学习荷马史诗。不过,这个时候作为教育媒介的戏剧还只是一种人类自发的教育实践,几乎没有人从学理的角度对戏剧和教育的关系进行论证反思。18世纪的法国思想家卢梭(Rousseau)提出“做中学”(learning by doing)与“戏剧实践中学”(learning by dramatic doing),搭建了戏剧与教育理论联结的桥梁。在卢梭理念的启发下,19世纪末,杜威(Dewey)开始在芝加哥大学实验学校进行戏剧实验教学,获得良好成效;法兹·西哲克(Franz Cizek)也在奥地利开启了自由课程的戏剧教学。这一时期,学界已经意识到戏剧在教育中的价值,但还只是在实践中进行尝试,并未出现有关教育戏剧的系统论述,教育戏剧还在孕育阶段。
19世纪末20世纪初,欧洲大陆开始了新教育运动,希望能建立与旧式传统学校完全不同的新学校。这种新学校关注学生的兴趣,强调学生要具备实际的知识和能力,认为学生应当在自由的、创造性的活动中得到发展。在此背景下,一线教师们开始积极探索更有效的教学方法。1911年,哈丽特·芬蕾强生(Harriet Finlay-Johnson)所著的《戏剧教学法》(Dramatic Method of Teaching)出版,这标志着第一本完整的教育戏剧专著诞生。该书叙述了她在萨克斯郡小学将戏剧方法应用在英文教学中的探索。她发现“学生们在开始戏剧化课程的时候,会很急切地去了解之前那些不愿意做的事情,比如……翻阅书本……查字典……”[13]。芬蕾强生的戏剧化教学能够激发学生的学习动机,同时让教师和学生拥有平等的关系,这在当时的时代背景下有着很大的进步意义。1917年,同为英文教师的亨利·库克(Henry Cook)所写的《游戏之路》(The Play Way)面世,该书介绍了他在剑桥泊斯学校的教育戏剧实践经验。他认为对青少年而言,实践比告知更重要,而最好的实践方式就是游戏,戏剧这种游戏是学生在真实世界中的演练。[14]库克把戏剧化的呈现看作是“文学的最高形式”,给后来英国的教学带来了深远的影响。芬蕾强生和亨利·库克的实践经验抽象化让教育戏剧以一种理论的面貌诞生,教育戏剧理论开始了其发展之路。
20 世纪 30 年代后,人本主义和科学主义思潮并行发展,人们既强调个性的自由发展,又强调个体在经济发展中的作用,教育开始从以书本知识为中心转向关注教育的社会功能。在这样的背景下,教育戏剧也有了新的发展。这一时期心理分析学派关注到戏剧在教育教学中的重要价值,尤其是后弗洛伊德学派的学者认为其有利于建立人的内在世界,而内在世界的建立则能够推动教育的进步。[15]这使得戏剧的作用被主流媒体关注,戏剧教学开始进入校园,以满足促进儿童人格成长的需要。1948年,戏剧教育家彼得·史莱德(Peter Slade)被任命为英国首位戏剧顾问,成为英国教育政策制定团队中的一员。几年后,其代表作《儿童戏剧》(Child Drama)出版。他强调戏剧是生活的中心,对真实世界的模仿是儿童戏剧学习中很重要的方面,戏剧学习不能只强调舞台呈现。[16]由于彼得·史莱德的学者和政策制定者的双重身份,他的很多观点都被制定成政策推广,这进一步推动了教育戏剧理论的发展。戏剧化教学这一时期在美国也很流行。美国把这种形式称为创造性戏剧。温妮佛列德·瓦德(Winifred Ward)1930年出版的《创作性戏剧技术》(Creative Dramatics)就被很多老师奉为圭臬。现在很多教师都在使用该书中提到的戏剧方法,如“儿童创造性戏剧扮演”“讲故事”等。后来希克斯(Siks)的《创造性戏剧:致儿童的艺术形式》(Creative Drama:An Art for Children)、瓦德的学生麦凯瑟琳(McCasline)的《教室中的创造性戏剧》(Creative Drama in the Classroom)等作品相继问世,更是为美国教育戏剧实践的普及做出贡献。《教室中的创造性戏剧》这本书提出了戏剧化教学三要素:身体与声音的表达、创造性戏剧创作以及通过戏剧培养欣赏美的能力,这使得教育戏剧进入了美国的艺术课程体系。[17]至此,教育戏剧被许多国家接受,其成长拥有了更广阔的空间。
20世纪60年代后,戏剧教育被很多国家纳入一般学制内,学界对教育戏剧的探讨也更加成熟。这一时期的重要代表是桃乐丝·希思考特(Dorothy Heathcote)。1967年,一本专门介绍她和她教学实践感悟的书——《桃乐丝·希思考特:戏剧作为学习媒介》(Dorothy Heathcote:Drama as Learning Medium)出版。随着这本书的全球传播,她的教学方法受到众多教育实践者和研究者的推崇。希思考特认为教育戏剧是以戏剧为媒介的、能够促进学生学习的、以学习者为中心的,且这种媒介主要体现在即兴中。[18]她还关注教师在教育戏剧中的作用,为了更好的教学效果,教师可以创造一种“信以为真”的环境,也可以通过“教师入戏”和学生一起进入情境。希思考特的实践和观点对教育戏剧的理论发展有着突破性的贡献。后来,盖文·波顿在希思考特研究的基础之上,结合前人的相关研究,对教育戏剧的理论进行梳理和升华,建立了权威性的教育戏剧理论。[19]其理论从戏剧与游戏,以及戏剧性游戏和剧场之间的关系出发,认为戏剧可以增进儿童的经验认知,并触及其感性本质,从而帮助儿童理解社会及处理社会与自身的关系。[20]波顿的理论梳理和升华让人们看到了教育戏剧是如何从一个纯粹的教学应用法变成一种具有理论性的教育实践。希斯考特教育戏剧观点的提出和波顿的理论升华标志着教育戏剧进入成熟阶段。
20世纪末,随着理论的成熟,教育戏剧的发展进入了一个新阶段,学界开始更深入地探索。一是体现在对教育戏剧工具论的质疑。1988年英国教育改革法案(Education Reform Act)将戏剧学习整合进英语当中,取消了戏剧的独立学科地位。曾担任过演员、教师、研究者和政府官员的大卫·霍恩布鲁克(David Hornbrook)认为这种现象是由一直以来的教育戏剧工具论导致的。霍恩布鲁克坚持认为教育戏剧应当系统化、学科化。他认为融入了戏剧和剧场的教育,一方面对学生的学习范围进行了拓展,另一方面也让戏剧课程真正有了学习的意义,[21]教育戏剧应该作为专门的戏剧课程。教育戏剧是从杜威的进步主义教育思想中发展而来的,然而1980年代,结构主义教育在西方世界复兴,结构主义和进步主义带来的是西方现代艺术教育工具论和艺术教育本质论的分化,工具论将艺术教育视为发展儿童情感、个性和创造力的工具,本质论关注儿童对艺术学科知识和技能的系统学习。[22]霍恩布鲁克的学科论其实就是一种本质论,是艺术教育工具论与本质论之争在戏剧领域的延展。二是体现在关注戏剧的跨学科统整。这个方向的代表人物是英国学者约翰·桑姆斯(John Somers)。他认为教育戏剧的本质是应用,对其的研究应该从实践和客观出发,应该对当时与教育戏剧相关的概念进行整合研究,如教育剧场、儿童剧场、戏剧治疗、社区剧场等。围绕这个观点,他提出了戏剧的教学统整与协同模式[23],也就是戏剧可以与任何一个学科进行结合,甚至可以助力跨学科的学习,这就使得教育戏剧不局限在人文和社会科学的学习,还延展到理科、工科的学习。三是体现在将教育戏剧看作是促进社会变革的驱动力。21世纪后,新自由主义、经济全球化和政治全球化对人类社会提出了新的挑战,人类在理性中迷失自我,很多学者希望通过教育推动社会变革,寻求人类真正的价值。英国伯明翰城市大学的大卫·戴维斯(David Davis)结合前人的理论在这样的背景下提出“戏剧要应对社会的疯狂与不公”[24]。他的代表作是《想象真实:迈向教育戏剧的新理论》(Imagining the Real:Towards a New Theory of Drama in Education),其认为戏剧有义务也有能力帮助观众和参与者获得想象真实的能力,使之看清真实的自我境遇,看到社会事件背后涌动着的不同力量。戏剧应当开拓人们的思考空间,培养学生的想象力、创造力和社会批判力,使之更好地对社会价值相关的议题进行探讨。除了以上探索,这一时期以塞西莉·奥尼尔为代表的过程戏剧,以及乔纳森·尼兰兹(Jonathan Neelands)的习式戏剧也有所发展。过程戏剧强调戏剧是从“中间”开始的,参与者们应该关注戏剧的“前史”。乔纳森·尼兰兹则提出了教育戏剧的“习式”(convention)概念,这是用戏剧组织课堂的具体方式,习式的发展能够帮助教师更好地实践教育戏剧。从最开始作为语言和文学的教学方法到现在被看作是一种推动社会变革的力量,教育戏剧理论在这一阶段有了更宏大的视野,教育戏剧的未来发展也有着更广阔的空间。

三、教育戏剧的本土化争议
教育戏剧在我国的发展时间不长,系统研究不多,国内学者对其的理解与使用也还存在混乱争议,主要表现在两组概念关系上:教育戏剧和戏剧教育,Drama in Education和Educational Drama。
当前学界存在对戏剧教育和教育戏剧的混用现象,这组关系的混淆对教育戏剧的理论研究和实践应用有着很大影响。首先,概念上的含混使得教育戏剧理论的研究难以深入;其次,戏剧教育和教育戏剧在我国教育历史中的发展很不一样,现实中人们对其的了解程度也很不一样,将两者进行混淆容易导致戏剧教育对教育戏剧的发展空间进行侵占,“现实中有不少人怀揣教育戏剧的理想走进学校,结果却发现自己被困在必须定期为学校排一出戏的窘境中”[25]。
当前学界对戏剧教育和教育戏剧关系的论述主要存在两种取向。第一种取向认为戏剧教育是教育戏剧的上位概念,即戏剧教育涵盖教育戏剧。李婴宁认为,戏剧教育是总的概念,包括专业戏剧教育(培养专业舞台演艺人员的戏剧学院办的教育等)、一般戏剧教育(非戏剧专业院校的校园戏剧、企业社区业余戏剧、戏剧普及评论、戏剧鉴赏等)和其他戏剧应用(包括教育戏剧、戏剧治疗等);而教育戏剧则是指戏剧应用于教育的一种专门方法,包含教学戏剧(DIE)、教育剧场(TIE)、创造性戏剧(Creative Drama)等在内,其目的不是教戏,而是在戏剧过程中达到教育目的,它关注的是戏剧活动过程,而不是戏剧演出的结果。陈珂和她持同样观点,认为戏剧教育是一个更大的概念,教育戏剧是戏剧教育中一个分支;戏剧教育大于教育戏剧,如果戏剧教育是一级词汇,那么,教育戏剧就是二级词汇;我国推行的美育强调的是戏剧教育而不是教育戏剧。[26]和他们有类似观点的还有杭州师范大学的黄爱华,他认为戏剧教育可以分为专业戏剧教育和非专业戏剧教育,非专业戏剧教育又可以分为学校戏剧教育、社会戏剧教育和剧场戏剧教育,学校戏剧教育又可以分为教育戏剧、戏剧课、戏剧社等其他形式。第二种则认为戏剧教育和教育戏剧是相互独立的。徐俊认为,戏剧教育可以划分为专业戏剧教育和通识戏剧教育,通识戏剧教育中包含学校戏剧教育和社区戏剧教育;专业教育戏剧则可以划分成学校里的教育戏剧和其他领域的教育戏剧,其中学校中的教育戏剧主要是教学戏剧(DIE)和教育剧场(TIE)。[27]付钰从中小学教育的立场出发,认为两者在概念上存在严格的划分,有着多方面的不同。一是目的不同,戏剧教育强调培养专业戏剧人才,而教育戏剧则是培养全面发展的个体;二是内容不同,戏剧教育教的是剧本创作、声台形表等专业的戏剧知识,教育戏剧则是教学科知识及社会认知;三是方式不同,戏剧教育一般通过系统的专业训练进行教学,教育戏剧则是通过融入戏剧元素的教学模式以及不关注戏剧技能的戏剧课来进行教学;四是教育者不同,戏剧教育的教育者是专业的戏剧老师,教育戏剧的教育者则是具备教育戏剧素养的老师;五是教育对象不同,戏剧教育主要面向有戏剧特长的或有志于从事戏剧行业的学生,教育戏剧则是面向全体学生;六是发生的场域不同,戏剧教育主要在专业戏剧院校内发生,教育戏剧主要发生于普通学校之内;七是教育的结果不同,戏剧教育常以专业的剧场演出作为教育的结果,教育戏剧则关注过程性的成长。[28]尽管学者们对这两者关系的论述有着不同的取向,但有一点却达成共识:对教育戏剧和戏剧教育在中文语境里进行概念上的区分是必要的。在具体使用中,人们可以兼顾两者优势,综合运用,让两者处于共存、共生、互补、互利的形态当中。
教育戏剧和戏剧教育关系的混淆来自大众对戏剧的认知与戏剧内涵发展的不同步。戏剧教育中国历来就有,唐代的梨园就是古代戏剧教育的重要机构。20世纪50年代有文章明确写道戏剧教育的目的是“培养具有社会主义觉悟和现代文化知识的新时代的戏曲演员”[29]。中央戏剧学院戏剧教育专业的目标是“培养具有较高文化艺术修养,基本掌握戏剧创作理论与技能,能够从事大中小学戏剧教育工作并具备组织演剧活动潜质的新型的复合型专门人才”[30]。上海戏剧学院戏剧教育专业的目标是“致力于培养在非艺术类大学艺术专业或中小学从事戏剧教育工作,以及将戏剧运用于其他社会教育领域的专门人才”[31]。由此可见,戏剧教育和音乐教育、美术教育一样,是培养具有和传授戏剧专业知识与技艺的人。20世纪末期,我国学者在国际上了解到Drama in Education。如果沿用戏剧教育来引进这种新概念,人们则无法清晰认知其特点,于是慢慢提出教育戏剧,以此明确教育戏剧不是表演性的依托于舞台的戏剧教育,而是强调将戏剧元素应用于教育,其注重戏剧在教育中的实施过程,而不是重舞台表演和作品赏析。
笔者认为,戏剧教育与教育戏剧是“同源相交”的关系。“同源”是指两者的源头都来自戏剧,都是戏剧与教育的融合,只是戏剧教育更倾向于戏剧指向的教育,而教育戏剧则更倾向于非戏剧指向的教育,或者说,前者为戏剧艺术教育,后者为戏剧应用教育。“相交”则是指两者在发展过程中不可避免地会有重合的状态,比如在具体实践过程中,教育戏剧也会以戏剧表演、舞台呈现的形式进行教学,戏剧教育也会在教育过程中达成非戏剧性的目的。这种形态的描述也符合教育戏剧和戏剧教育的现状。而且,戏剧教育和教育戏剧是相互促进的,教育戏剧的发展能够为戏剧教育的发展带来更广泛的群众基础,而戏剧教育的发展则能为教育戏剧融入更多的戏剧特质。教育戏剧和戏剧教育的不同主要在根本目的、关注重点、教育内容三个方面。戏剧教育强调达成戏剧目的,培养有戏剧专业知识和技艺的人,突出专业化、技术化、精致化;而教育戏剧则是强调用戏剧性元素和知识来达成非戏剧的教育目的,培养的一般是非戏剧专业人才,突出工具化、大众化、趣味化。教育戏剧不是为了在舞台上呈现一出完整的戏剧表演,虽然有时也会以舞台表现作为结果呈现,但这只是一种表现形式,本质还是为了达成特定的非戏剧性教育目的。教育戏剧和戏剧教育都和戏剧息息相关,但两者关注的重点不同,戏剧教育关注戏剧的表演性特质,教育戏剧关注的则是戏剧的非表演性特质。内容上,戏剧教育的声、台、形、表支柱性课程,以及编、导、舞美等知识体系和技术技巧不是教育戏剧所必需的。[32]
作为舶来品,教育戏剧的很多研究都是从国外翻译而来,不同学者在翻译的过程中对同一概念会有不同的翻译表述,而不同的翻译表述则会导致后续研究者在研究过程中出现不同的研究倾向。我国学者对教育戏剧的理解存在两种取向,一种认为教育戏剧仅仅是存在于学校课程教学中的教学方式,另一种则认为其是可以广泛适用于教育领域的实践模式。
第一种理解取向是教育戏剧最本源的内涵,是对英语术语DIE(Drama in Education)的直译。教育戏剧本身就是从教学过程中抽象出来的概念,最早对教育戏剧进行实践探索的芬蕾强生关注的就是戏剧在课堂教学中的应用。持有这种观点的还有希思考特、麦凯瑟琳等人。我国最开始也是将教育戏剧理解成戏剧教学法,1990年华文的《英国的戏剧教学法》中首次出现了教育戏剧这个词,其在文中也就是戏剧教学法的另一种表述。[33]我国台湾学者张晓华1994年发表的《教育戏剧之绪论》一文更是将教育戏剧等于DIE的理解在华语世界推广开来。[34]杭师大的黄爱华也提到,教育戏剧是在“学科教学中渗透戏剧教育的方法”[35]。这种理解取向将教育戏剧固定在课程教学领域,将其看作一种教学方法,外语学习中常用的情境法、商业中常用的案例法都属于其范畴,而课程教学以外的、学校中其他与戏剧相关的活动,如独立的戏剧课、课本剧等戏剧活动则属于其他研究范畴。
第二种理解取向则认为教育戏剧是指所有应用在教育领域的戏剧活动,翻译成ED(Educational Drama)。这种理解一般认为教育戏剧不仅仅是课堂教学中的戏剧教学法。持这种理解的学者们倾向于将DIE翻译成戏剧教学法或教学戏剧,而教育戏剧则是一种更上位的概念。1999年波特曼(Portman)第一次提出Educational Drama,并以此来统整Drama in Education和Theatre in Education(教育剧场)。2010年后,我国学者也开始青睐这种理解。北师大马利文认为DIE应该只指戏剧教学法,而教育戏剧不仅是教学,而且是以戏剧或剧场为技巧的方法来从事教育和教学。[36]香港教育剧场论坛(TEFO)前主席钱德顺认为Drama in Education的本质就是戏剧教学法,译成教育戏剧容易引起误会。[37]徐俊从教育学的学理上进行讨论,认为DIE更准确的翻译应是戏剧教学法,将其译为教育戏剧是把教学等同于教育,他认为应该突出教育戏剧的教育性特点,将教育戏剧翻译成Educational Drama。[38]李婴宁最开始是持第一种取向,后来慢慢发生了转变,在21世纪初编写的《教育戏剧概论》中采用了波特曼的观点,认为教育戏剧中既包含强调以戏剧作为教学策略的Drama in Education,也包含强调在剧场中发生的教育——Theatre in Education,这意味着其对教育戏剧概念的理解更偏向于第二种取向。李老师为了打破学界对教育戏剧和戏剧教学法混用的局面,尝试提出了“教育性戏剧”[39]一词,但是这一说法目前并未得到广泛使用。
在笔者看来,这两种取向根本上并不冲突,其本质都是强调戏剧的教育功能和作用,可以把它们分别看作狭义的教育戏剧和广义的教育戏剧。第一种取向认为教育戏剧是教学方法,第二种取向则强调教育戏剧不仅存在于课堂的教学中,还存在于其他非课堂教学的教育活动中。如果将教育戏剧看作一种教学方法,那么它就是依附于其他学科教育存在的,就只是一种手段,是具体学科的附属。而如果将其看成一种教育实践,那么其发展就有更广阔的空间,不囿于课堂教学中。从教育戏剧的发展来看,笔者更倾向第二种取向,因而本文选择以Educational Drama作为教育戏剧的翻译。但必须要看到第一种取向是第二种取向的基础和核心。

Educational Drama与Drama in Education关系图
无论是Educational Drama还是Drama in Education,它们都关注戏剧在教育层面的应用,更多的还是把教育戏剧看成是一种工具,然而教育戏剧的价值不仅在于其对教育实践的促进,更在于其所蕴含的教育思想价值。戏剧有悠久的历史,和人类的关系非常密切。美国社会学家戈夫曼(Goffman)曾提出拟剧理论,把社会比作舞台,把社会成员比作演员来解释人们的日常生活。美国人类学家谢克纳(Schechner)提出表演人类学(也称戏剧人类学),认为戏剧和生活可以相互转化。教育戏剧就像一座有待挖掘的宝藏,如果只是将其作为教育中的工具未免太浪费,既不能完全有效发挥戏剧的教育功能,也不利于教育戏剧自身理论的进一步发展。教育戏剧不仅是戏剧运用在教育领域中的方式、媒介或手段,而且是从戏剧视角对教育进行重构。只有对其深入挖掘,教育戏剧才能更好地反哺教育实践,更有效地促进我国教育的发展。
[本文为北京市教育科学“十四五”规划2022年度立项课题(CICA22153)成果]
作者单位:国家教育行政学院教师工作与研究部
参考文献:
[1]Hong Ruixiang and Hong Yun, “Experience,Imagination and Integration:Creative Drama for Values Education,”Sustainability,no.14(2022), November25,2022,https://doi.org/10.3390/su141811113.
[2]池夏冰:《语文学科教育戏剧的文化体验研究》,华东师范大学博士学位论文,2020年,第13页。
[3]王毅:《学校教育戏剧研究》,华东师范大学博士学位论文,2019年,第13页。
[4]Bolton Gavin, Towards a Theory of Drama in Education (London:Longman, 1979), 37-39.
[5]李婴宁:《“教育性戏剧”在中国》,《艺术评论》,2013年第9期。
[6]周笑莉:《运用教育戏剧培养审辨性思维的优势与方法——以“PLAY计划”戏剧美育实验教学为例》,《戏剧艺术》,2016年第4期。
[7]Swortzell Lowell, International Guide to Children’s Theatre and Educational Theatre (Connecticut:Greenwoods, 1990), 4.
[8]O’Neill Cecily and Lambert Alan, Drama Structure, A Practical Handbook for Teachers (London:Hutchinson, 1982), 10-11.
[9]Booth David, Drama in the Formative Years (Ontario:Ministry of Education, 1984), 1-3.
[10]张晓华:《教育戏剧理论与发展》,台北:心理出版社,2004年,第18页。
[11]林玫君:《创造性戏剧理论与实务——教室中的行动研究》,台北:心理出版社,2005年,第6—12页。
[12]Oscar Gross Brockett, The Theatre an Introduction (New York:Holt, Rinehart and Winston, 1969), 27.
[13]Finlay-Johnson Harriet, The Dramatic Method of Teaching (London:James Nisbet, 1911), 37.
[14]Henry Cook, The Play Way:An Essay in Educational Method (London:Eyre Methuen, 1917), 144-146.
[15]张晓华:《教育戏剧理论与发展》,第37页。
[16]Slade Peter, Child Drama (London:University of London, 1975), 125-140.
[17]王毅:《学校教育戏剧研究》,华东师范大学博士学位论文,2019年,第51页。
[18]张晓华:《教育戏剧理论与发展》,第73—80页。
[19]张晓华:《教育戏剧理论与发展》,第72页。
[20]Davis David, Imaging the Real:Towards a New Theory of Drama in Education (Staffordshire:Trentham Books, 2014), 20-40.
[21]张晓华:《教育戏剧理论与发展》,第88—89页。
[22]包玉姣:《对西方工具论、本位论两种儿童艺术教育观的解读与反思》,《外国中小学教育》,2011年第12期。
[23]张晓华:《教育戏剧理论与发展》,第97—99页。
[24][英] 大卫·戴维斯:《想象真实:迈向教育戏剧的新理论》,曹曦译,北京:中国人民大学出版社,2017年,第36页。
[25]徐俊:《教育戏剧是戏剧吗?——兼论教育戏剧的非表演性成分》,《云南艺术学院学报》,2020年第3期。
[26]陈珂:《戏剧教育与教育戏剧之辩》,2021年3月20日,https://mp.weixin.qq.com/s/74dxlgn0XpYxzq9TyamhrA。
[27]徐俊:《教育戏剧的定义:“教育戏剧学”的概念基石》,《湖南师范大学教育科学学报》,2014年第6期。
[28]付钰:《中小学教师教育戏剧运用的理论与实践研究》,山西师范大学博士论文,2018年,第68页。
[29]付钰:《中小学教师教育戏剧运用的理论与实践研究》,第66页。
[30]中央戏剧学院戏剧教育专业介绍,2022年7月16日,http://www.chntheatre.edu.cn/jyjx/。
[31]上海戏剧学院戏剧教育专业简介,2022年5月15日,https://xw.sta.edu.cn/4279/list.htm。
[32]陈珂:《戏剧教育与教育戏剧之辩》,2021年3月20日,https://mp.weixin.qq.com/s/74dxlgn0XpYxzq9TyamhrA。
[33]华文:《英国的戏剧教学法》,《语文学习》,1990年第11期。
[34]张晓华:《教育戏剧之绪论》,《复兴岗学报》,1994年,总第51期。
[35]黄爱华:《学校戏剧教育基本理念及实践构想》,《中国教育学刊》,2009年第12期。
[36]马利文:《教育戏剧:教育的根与芽》,《中国艺术报》,2015年6月5日。
[37]钱德顺:《香港初中戏剧教育研究》,华中师范大学博士论文,2011年,第12页。
[38]徐俊:《关于教育戏剧的语词、定义与划分的再思考》,《基础教育》,2017年第6期。
[39]李婴宁:《“教育性戏剧”在中国》,《艺术评论》,2013年第9期。一词,但是这一说法目前并未得到广泛使用。
关
于
我
们
《戏剧艺术》,上海戏剧学院学报,创刊于1978年。全国中文核心期刊、中文社会科学引文索引(CSSCI)来源期刊、中国学术期刊综合评价数据库来源期刊、国家哲学社会科学学术期刊数据库来源期刊。以繁荣戏剧研究,推进戏剧教育事业为己任,坚持古今中外兼容、场上案头并重,关注戏剧热点问题、鼓励理论创新,力推新人新作,曾以发起“戏剧观”大讨论为学界所瞩目,又以系统译介国外当代戏剧思潮、及时发表戏剧学最新优质研究成果为学林所推重,是国内最重要的戏剧学学术期刊之一,在戏剧研究界享有盛誉。
投
稿
须
知
《戏剧艺术》是一份建立在同行专家匿名评审制基础上的学术期刊。本刊欢迎戏剧理论、批评及相关问题研究的来稿。内容希望有新材料、新观点、新视角,尤其期盼关注当前戏剧实践、学理性强的力作。来稿篇幅在万字左右为宜,力求杜绝种种学术不端现象,务请作者文责自负。所有来稿请参照以下约定,如您稍加注意,则可减轻日后编辑的工作量,亦可避免稿件在编辑与作者之间的反复修改,本刊编辑部工作人员将不胜感激。
本刊实行在线投稿。在线投稿网址:
http://cbqk.sta.edu.cn 系本刊唯一投稿通道。
需要特别提醒的是:本刊不接受批量投稿(半年内投稿数量大于1则视为批量投稿),更不可以一稿多投。
本刊审稿时间为3-6月,审稿流程含一审、二审、三审、外审等,最终结果有退稿、录用两种情况,其他皆可理解为正在审理中,敬请耐心等候。如有疑问,可致函杂志公邮theatrearts@163.com,编辑部将在7个工作日内予以回复。
本刊从未以任何形式、任何理由向作者索取版面费、审稿费等费用,若发现类似信息,可视为诈骗行为。本刊已许可中国知网等网站或数据库以数字化方式复制、汇编、发行、传播本刊全文。本刊支付的稿酬已包含相关机构著作权使用费,所有署名作者向本刊提交文章发表之行为视为同意上述声明。如有异议,请在投稿时说明,本刊将按作者说明处理。
附:《戏剧艺术》稿件格式规范
1.作者简介:姓名及二级工作单位(如,夏晓虹:北京大学中文系)。
2.基金项目:含来源、名称及批准号或项目编号。
3.内容摘要:直接摘录文章中核心语句写成,具有独立性和自足性,篇幅为200-300字。
4.关键词:选取3-5个反映文章最主要内容的术语。
5.注释和参考文献:均采用页下注,每页重新编号。格式如下(参考2020年以来我刊):
(1)注号:用“①、②、③······”。
(2)注项(下列各类参考文献的所有注项不可缺省,请注意各注项后的标点符号不要用错):
① [专著]主要责任者:文献题名,出版地:出版者,出版年,页码。
② [期刊文章]主要责任者:文献题名,刊名,****年第*期。
③ [论文集中的析出文献]析出文献主要责任者:析出文献题名,论文集主要责任者:论文集题名,出版地:出版者,出版年,页码。
④ [报纸文章]主要责任者:文献题名,报纸名,出版日期。
⑤ [外文版著作、期刊、论文集、报纸等]采用芝加哥格式。作者名首字母大写。书名、刊名用斜体。同一页中的英文注释若与上一个出处相同,采用Ibid.的写法。若在不同页,英文注释的所有注项,包括出版地、出版社、出版时间均不省略。芝加哥格式的范例如下:
有两位作者的著作
Scott Lash and John Urry, Economies of Signs & Space (London: Sage Publications, 1994), 241-51.
有作者、译者的著作
Julio Cortázar, Hopscotch, trans. Gregory Rabassa (New York: Pantheon Books, 1966), 165.
有作者、编者的著作
Edward B. Tylor, Researches into the Early Development of Mankind and the Development of Civilization, ed. Paul Bohannan (Chicago: University of Chicago Press, 1964), 194.
论文集中的析出文献
Muriel Harris, “Talk to Me: Engaging Reluctant Writers,” in A Tutor's Guide: Helping Writers One to One, ed. Ben Rafoth (New Hampshire: Heinemann, 2000), 24-34.
期刊
Susan Peck MacDonald, “The Erasure of Language,” College Composition and Communication 58, no. 4 (2007): 619.
报纸
Nisha Deo, “Visiting Professor Lectures on Photographer,” Exponent, Feb. 13, 2009.
网络资源
Richard Kimberly Heck, “About the Philosophical Gourmet Report,” last modified August 5, 2016, http://rgheck.frege.org/philosophy/aboutpgr.php.
6.正文中首次出现的新的外来名词和术语、新的作家作品名和人名请附英文原文,并用括号括起。




制作|陈婧
责编|秦宏
编审|李伟
已展示全部
更多功能等你开启...


